
洋果子店ROSE~面包店也开幕了~菜谱图鉴更新!继叨叨大佬攻略后,整理830-1060全菜谱,含副产品、农作物及新食材西瓜,新增贝盛合等料理,附商业街购买建议,助力高效经营!
修改一下
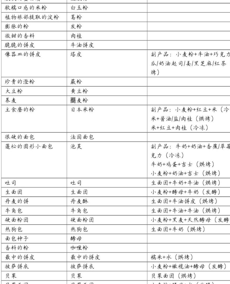
常有人发帖询问材料制作方法,我已尽量补充完善相关内容。
副产品指生产主食时附带产生的材料,属边角余料,获取具有随机性。


新增农作物均已标注清楚

此前发现水果中加入西瓜,如今也已添加进去。

新增贝盛合等食物品类

制作出某些材料后,可前往商业街店铺购买,部分材料直接购买更实惠,如香草冰淇淋、吐司和生面团等。
然后就是830-900

901-1000

1000-1060

欢迎指出错误,感谢您的反馈与支持。
商品价格未标注,稍显不便
完成新菜谱1017至1024的编写后,为确保准确性,在征得范希文同意的前提下,与其菜谱进行了核对校正。
新掌握的技能(大佬传送门)
本文属于原创文章,如若转载,请注明来源:洋果子店ROSE菜谱大全https://game.zol.com.cn/1127/11276274.html





















































































