
侍魂-胧月传说朱雀副本全细节攻略更新!涵盖726版本通关要点,详解输出时机、机制应对与压血技巧,助你稳过凶国五层挑战!


朱雀战斗约43分钟会强制灭团,务必重视输出,尽管输出环境不佳。
愿众人皆能闯过朱雀关
717版本更新修复墨法圈问题,头顶有火者进红圈,无火者进白圈。
718新技巧:自爆鸟分三波来袭,第三波BOSS会浮空冲刺且无法挣脱,极易被小鸟炸死,建议每次第三波前提前开启怒气技能以策安全。
朱雀之蛋机制:若无人复活且时间结束时仍有玩家存活,则挑战成功;或直接暴力击破。狂刀并非漏洞,因其吸血特性可抵御蛋的持续伤害,得以在蛋阶段保持存活。

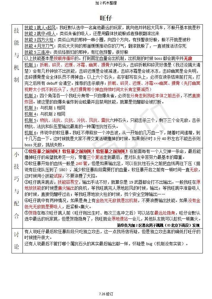
旺仔攻略尚不完善,仅供参考。
727更新后压血技巧:当boss在240血触发无敌并释放最后一波石阵时,会短暂腾空弹开玩家。此时无敌刚结束,有2至3秒破绽期,可保留怒气或开启霸体避免被推开,趁机压下数十管血量,后续战斗将更加轻松。
本文属于原创文章,如若转载,请注明来源:侍魂-胧月传说朱雀通关攻略https://game.zol.com.cn/1102/11029754.html





















































































